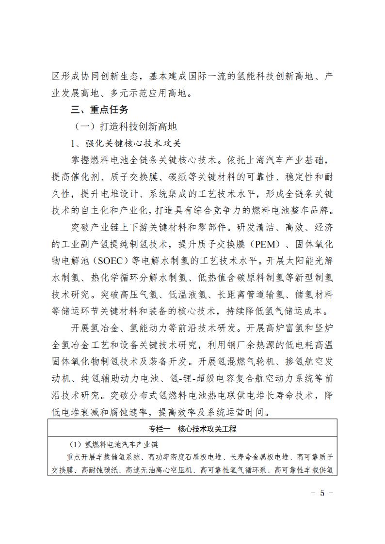
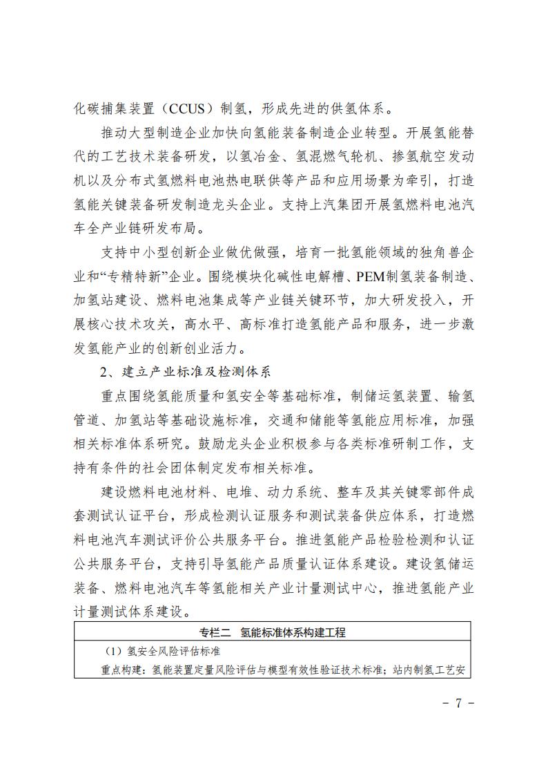
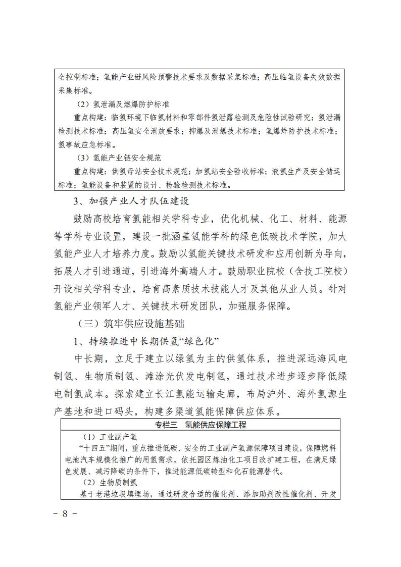
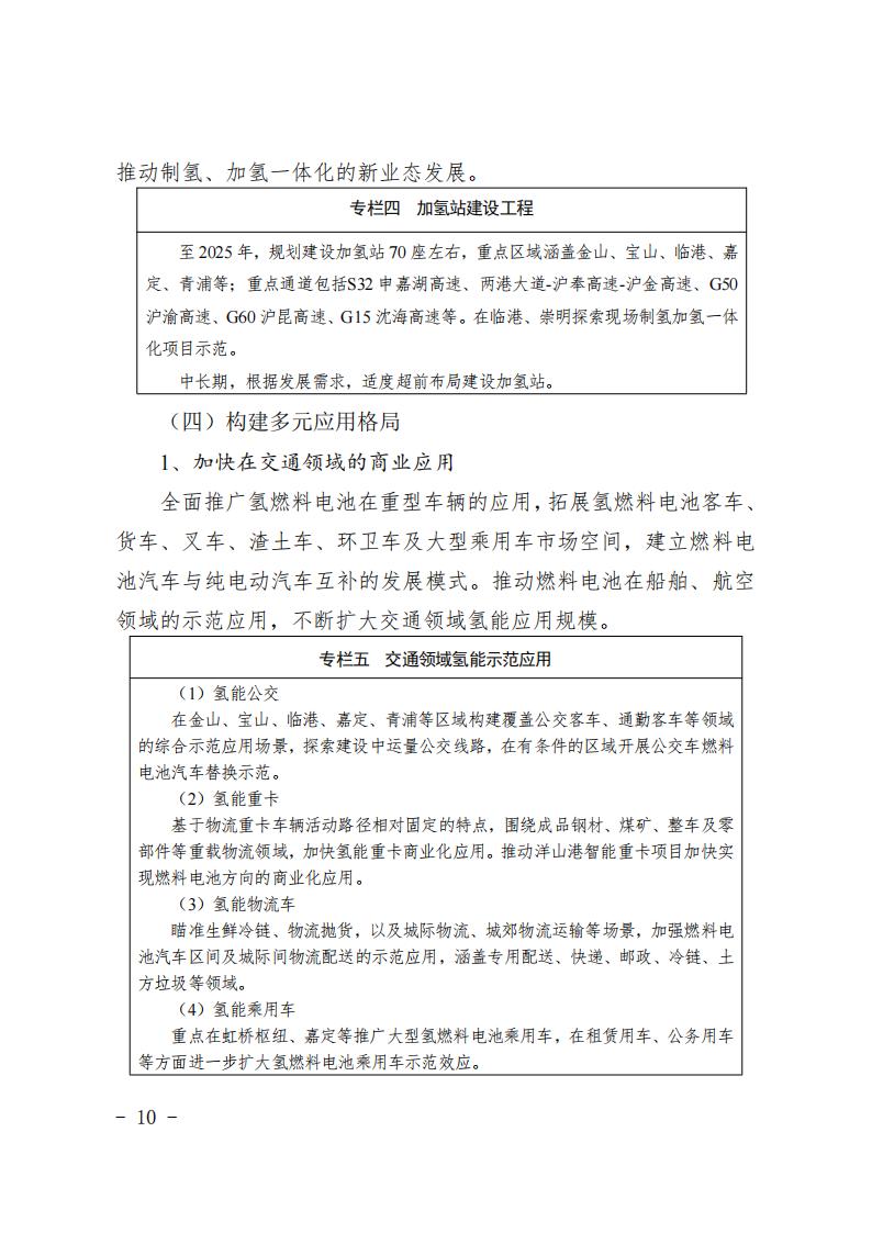
寫稿
投稿
《上海市氫能產業發展中長期規劃 (2022-2035年)》印發!2025年規模突破1000億元
作者:官方
來源:上海市發改委官網
所屬欄目:氫能政策
發布時間:2022-06-20 10:47
[ 導讀 ]氫啟未來網6月20日消息,為加快搶占綠色低碳新賽道,大力推動本市氫能產業高質量發展,助力實現“碳達峰、碳中和”目標,近日,上...
氫啟未來網6月20日消息,為加快搶占綠色低碳新賽道,大力推動本市氫能產業高質量發展,助力實現“碳達峰、碳中和”目標,近日,上海市發展改革委、市科委、市經濟信息化委、市規劃資源局、市住房城鄉建設管理委、市交通委、市應急局、市市場監管局聯合制定的《上海市氫能產業發展中長期規劃(2022-2035年)》已印發。PDF文件可關注氫啟未來網微信公眾號私信獲取!
原文如下:


















免責聲明:凡注明來源為“氫啟未來網:xxx(署名)”,除與氫啟未來網簽署內容授權協議的網站外,其他任何網站或者單位未經允許禁止轉載、使用,
違者必究。非本網作品均來自互聯網,轉載目的在于傳遞更多信息,并不代表本網贊同其觀點和對其真實性負責。其他媒體如需轉載,
請與稿件來源方聯系。如有涉及版權問題,可聯系我們直接刪除處理。詳情請點擊下方版權聲明。